gwhy Posted February 11, 2013 Report Share Posted February 11, 2013 No you have it the correct way round but I dont think it will really help with throttle control. My electronics for the e-clutch are a separate item from the controller so it can be used on any controller, If you are handy with reading schematics and not to scared to having a go at making a circuit on stip board I will PM you a diagram the total cost of parts is around 20 quid and you already have the clutch lever sorted out. Quote Link to comment Share on other sites More sharing options...
nostroke Posted February 11, 2013 Report Share Posted February 11, 2013 (edited) That would be great. I can likely figure it all out. I'm not a EE but I did once make a fuel injection system for a Honda Hawk from a 555 timer set up as a one-shot. (It sucked but did work). I take it this circuit deals with just the throttle control voltage? No other inputs? Hope not because there aint any more inputs! Well, there is a 1/2 speed enabled by B+ but that's it. Edited February 11, 2013 by nostroke Quote Link to comment Share on other sites More sharing options...
gwhy Posted February 11, 2013 Report Share Posted February 11, 2013 Yes just the throttle input but there will also be a current sensor that will need to go in line with the battery + , its the current sensor that does all the hard work. I will draw the circuit out for you tomorrow. Quote Link to comment Share on other sites More sharing options...
nostroke Posted February 11, 2013 Report Share Posted February 11, 2013 (edited) Thanks much! I'll warm up the Weller! Ive actually got a few Hall current sensors here but doubt I can find them. We had a fire here about a year ago and I tossed a bunch of electronics stuff that was sooty. And yes, it WAS caused by Lithiums. Store with caution! I think the fire was caused by my own lack of concern to some extent...I had a 24S, 100V 10 AH pack that I knew was leaking and it was in an aluminum sheet metal case. I had forgotten about it for a month or so and one night it decided it had enough. It was not charging or used for several months prior to the ignition, just sitting, leaking and corroding the case. Once bit twice shy. Now I have a flammable storage locker for cells and store bikes where they couldn't ignite anything else IF they went into meltdown mode. Edited February 11, 2013 by nostroke Quote Link to comment Share on other sites More sharing options...
gwhy Posted February 12, 2013 Report Share Posted February 12, 2013 Never take lipos for granted !! sounds like you were very lucky. I have Nato ammo boxes that I keep my lipos in when not in use. I cant find the schematic for my latest e-clutch so I have dug out mk1 version and I will re-do the schematic from it , (Should be done tomorrow ). Here is a pic of the mk2 , this pic should also help put one together ( I am currently revamping the whole e-clutch circuit and making it all singing and all dancing ( programmable throttle and torque ramps) ) but this is not completed yet ( but should be with in the next couple of weeks ). Here is a rather poor pic of my e-sherco :-) Quote Link to comment Share on other sites More sharing options...
nostroke Posted February 12, 2013 Report Share Posted February 12, 2013 You really should have photoshopped the gauges on the dyno. So is that IC a comparator or something of that ilk? The board looks really simple and elegantly analog. If you send the schematic, I will build it no doubt and have it up and running in a few days. One of my issues with twist throttle only control is that it is hell on the right wrist. You have to hold a lot of tension there to maintain control of both the handlebar and the twist grip position, not to mention if you need the front brake. No different than the gas bike really, in that regard. Today I swapped out the stock AJP front master cylinder with a Formula unit off a OEM KTM 80,. with nicer ergo than the AJP, but It has a tiny piston and is nearly impossible to bleed. I think this should help the wrist problem. I hope to have it bled properly in a few years, I'll get back to you then. Quote Link to comment Share on other sites More sharing options...
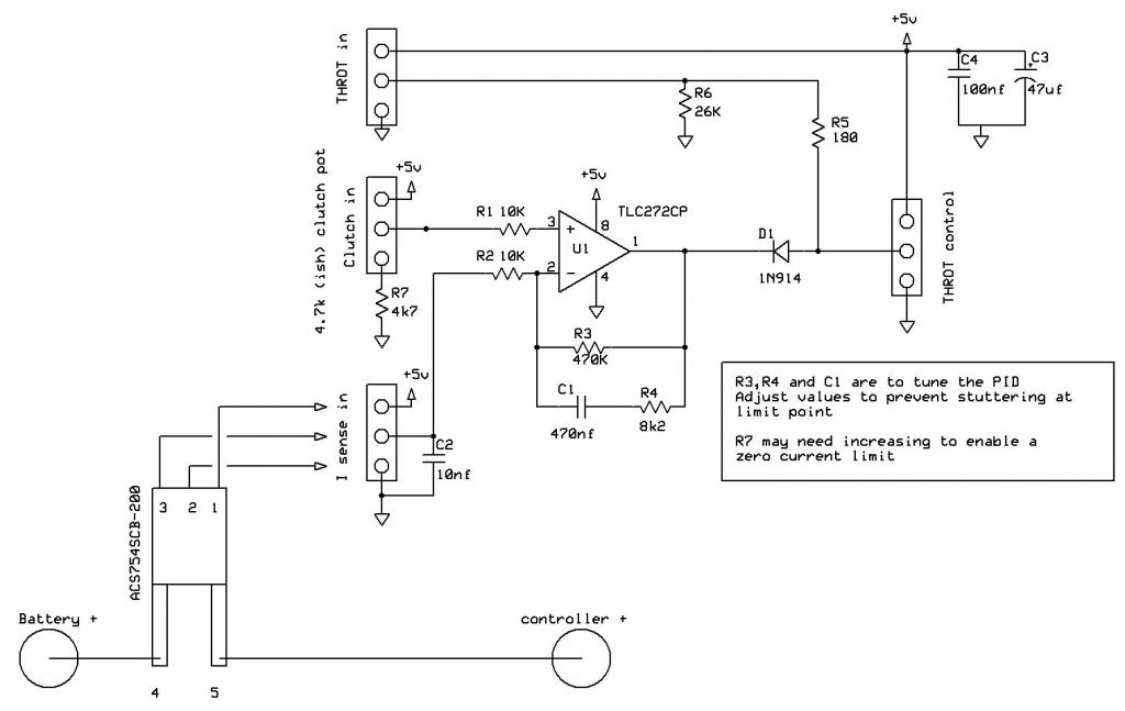
gwhy Posted February 13, 2013 Report Share Posted February 13, 2013 (edited) Yes its just a op-amp setup as a comparator with a bit of filtering in the feedback to act like a PID circuit. its not totally my design but it is something that I took and played with the values in the feedback until it worked nice with my controller, I wanted to see if the concept would work ( and it did ) thats why now I want to improve on it and make it easier to change settings ( by going digital ) the digital circuit has a lot less things that need to be soldered ;-) and it works out a bit cheaper to make. The only thing that may be a problem is the current sensor as the biggest one that I could find was only a 200A ( I got round this by using a current shunt to make it read 0-400A but it really wasnt worth the effort ) this may or may not be a problem for you , all this will mean is that you will only be able to control the current upto around 200A which from my testing on my bike this will be fine, above 200A ( clutch nearly 100% out ) it will just use your controllers max current limit. anyway here is the circuit, have fun. Edit: Just noticed R7 may need to be increased to REDUCE current limit down to zero ( not increase current limit ) Edited February 13, 2013 by gwhy Quote Link to comment Share on other sites More sharing options...
nostroke Posted February 15, 2013 Report Share Posted February 15, 2013 (edited) I finally clamped a good current meter on my battery lead, pinned it and I saw close to 400 amps ( which is the setting on my Alltrax). I will look around for a higher current shunt. I found yours no problem at Newark. I HAD one lying around..grrr. The one I had was about 1" OD and you would feed your #6 cable thru it instead of the Allegro with solder pins. What do you think? I expect some scaling would be in order most likely (if I can find mine). Edited February 15, 2013 by nostroke Quote Link to comment Share on other sites More sharing options...
gwhy Posted February 15, 2013 Report Share Posted February 15, 2013 (edited) the allrego will read 2.5v - 5v out and this will represent 0-200A. Im not sure about a current ring I expect the output will go higher than 5v ( 5v will have to be the max going into the opamp ) if you have a voltage meter with a max/min hold function then it should be easy enough to find out what the outputs will be. But another potetial problem with using a current ring maybe the speed at which it can settle and this may effect the juddering i mentioned Edit: If you got 2 of the allergo current sensors and wired both into the battery lead but only use one of them to read the voltage from this should be the the equivalent of a 400A sensor. Like you say the only problem with using the allergo's is that 6 awg wire needs to be connected some how to the rather small solder terminals ( I use 2 x8 awg cables for each connection as the slightly thinner wire made it easier ) . If you make the rest of the circuit this can be tested with out the need of a current sensor. You can use a pot on the sensor input and this will allow you to turn down/up that max current of 400A via a pot. Edited February 15, 2013 by gwhy Quote Link to comment Share on other sites More sharing options...
juanroberts Posted February 18, 2013 Author Report Share Posted February 18, 2013 (edited) http://www.dirtrider...t/kubergtrials/ Found this. Their website only seems to show the kid versions though. Edited February 18, 2013 by juanroberts Quote Link to comment Share on other sites More sharing options...
gwhy Posted February 18, 2013 Report Share Posted February 18, 2013 http://www.dirtrider...t/kubergtrials/ Found this. Their website only seems to show the kid versions though. This is a scorpa EM 5.7 but with a different sticker set. identical bike . I wonder if the price will be the same :-) Quote Link to comment Share on other sites More sharing options...
nostroke Posted February 18, 2013 Report Share Posted February 18, 2013 (edited) With regard to the clutch, I've all of sudden gotten buried with actual paying work here at my shop and have not had time to do much. But I did come across this accelerometer in my box of old project stuff and have to ask what you think about incorporating a "wheely mode" into this circuit? http://www.meas-spec...nloads/3028.pdf (I can't seem to make the link work in this post.) I recently had to replace the kill switch and found one with a start button, which got me thinking how cool it would be to be able to hold down the start button and have the bike pop up and modulate the throttle at some angle determined by the orientation of the sensor . My thinking is that we could use say the positive or neg mV output to drive a transistor that would control the throttle. I had originally thought maybe a full on 4 quadrant servo would be needed for this, like on the Segway but I'm inclined to think it could work with just a single direction speed control (and careful rear brake use while dialing it in). The one I have here is the 2G version, which seems like what you would need. Edited February 18, 2013 by nostroke Quote Link to comment Share on other sites More sharing options...
gwhy Posted February 18, 2013 Report Share Posted February 18, 2013 it would be quite cool to do , and will fit into the e-clutch circuit very easy..... not sure if it was a add on for a existing controller will be fast enough. I think it will have to be the same sensors like in the segway ( gyro and accelerometer ) and the controller will have to have plug braking for it to stand any chance of working. Might be worth making it a winter nights project and worth having a play with. maybe something along these lines Quote Link to comment Share on other sites More sharing options...
ninefives Posted May 14, 2013 Report Share Posted May 14, 2013 (edited) Been a while since I visited Trials Central. I now have an EM 5.7. Rode a trial early this month. Some video here http://www.electricmotioncanada.ca Rode with my son on his OSET 16. Trial was 4 1/2 hours, plus folks tried it out afterwards for about an hour. Didn't have time for any recharge during the day, still operating with the same amount of power at the end. What I like - smoooooth, simple - no clutch, no stall. What I didn't like - just a little bit heavier than my Ossa 280i Replica and top speed is limited (I would guess mid range third/low revs 4th on a gas bike). My riding style has had to change slightly, no flywheel effect means you have to roll the throttle back slowly rather than shut off completely when finishing a climb. Stop on a climb and you don't have a stalled gas engine locking the back wheel, if you don't hold a little power it freewheels backwards - it only happens once, then you learn!! The power profile is so configurable, when it came it was set up with a slow throttle, I changed that through the computer to a fast throttle and took power to 80% of available on the fast map. I tried 90% but it was like a drag bike, too scary. It has a clutch but it seems just a throttle working backwards, I agree with other comments - to get the big power bang, you need a mechanical clutch to build up the energy and dump it. I've don't bother using the clutch, and stopped looking for the kickstart and gear lever to - although I do sometimes look for neutral - doh. Edited July 31, 2013 by ninefives Quote Link to comment Share on other sites More sharing options...
nostroke Posted May 14, 2013 Report Share Posted May 14, 2013 (edited) I am building a new electric trials bike here at my shop and am interested in how that throttle/ anti-throttle clutch setup works for you. On my GasGas conversion here, I am using a Magura twist throttle and its making me sore! Its only a 45 to 60 degree turn and, while it offers great power delivery, its just too hyper. So I have ordered a Magura 120 degree and a Domino 90 degree that I will use to spin a remote mounted pot with a cable. (BTW I have NO clutch / anti throttle set up) Edited May 15, 2013 by nostroke Quote Link to comment Share on other sites More sharing options...
Recommended Posts
Join the conversation
You can post now and register later. If you have an account, sign in now to post with your account.